WT588F02KD-32N二合一语音芯片:让智能保温杯开口说话,喝水从此充满仪式感
2025-12-05 08:24:40
一颗指甲盖大小的芯片,正在重新定义我们与一杯水的互动方式。
清晨,当你端起保温杯,一声温柔的“早上好,水温45℃,适宜饮用”打破了沉默;工作繁忙时,贴心的“主人,您已2小时未饮水,请及时补充水分”提醒如约而至。这不再是科幻电影的场景,而是广州唯创电子WT588F02KD-32N二合一语音芯片赋予智能保温杯的魔法。

01 传统痛点
忙碌的现代人经常面临饮水困境:或是埋头工作数小时忘记喝水,或因水温不适而影响饮用体验。传统保温杯作为被动的容器,始终“沉默不语”,无法提供任何主动关怀。
基于这些问题,市场对能够定时提醒、显示水温、预警电量的智能产品需求日益增长。然而,实现这些功能往往需要复杂的多芯片方案,导致成本高昂、设计复杂。

02 核心技术,单芯片集成引领行业革新
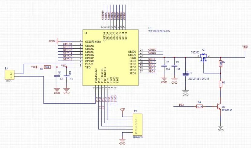
作为国内领先的语音IC厂家,广州唯创电子推出的WT588F02KD-32N芯片,以其高度集成的二合一设计,为智能保温杯领域带来了突破性解决方案。
这款芯片成功将 单片机语音芯片 与 数码管驱动芯片 的功能融为一体,采用QFN32封装,尺寸仅为4×4毫米,却蕴含着强大的处理能力。
芯片内置32MHz振荡器和16位DSP核心,支持WAV音频格式,最高可存储170秒高品质语音。其独特的16位PWM输出可直接驱动8Ω/0.5W喇叭,无需外接功放电路。

03 核心功能,声光同步的智能饮水体验
WT588F02KD-32N芯片在智能保温杯中的核心应用体现在三个层面,共同构建了完整的智能饮水管理系统。
定时语音提醒功能是芯片的基础应用之一。通过编程设置,芯片可按照预设时间间隔触发语音提示,如“该喝水了,休息一下吧”。
对于需要规律饮水的办公族、健身人士及老年人群体,这一功能能有效培养健康的饮水习惯。
声光同步水温提示则体现了芯片的集成优势。当连接外部温度传感器时,芯片可实时获取水温数据,通过语音和数码管显示同步输出。
例如,当水温高于60℃时,芯片会播放“水温较高,请小心烫伤”并显示温度数值;当水温降至45-55℃适宜区间时,则会提示“水温适宜,请享用”。
精准电量监测与预警是提升用户体验的关键。芯片内置低电量检测电路,当电池电压低于设定阈值时,自动触发语音提醒“电量不足,请及时充电”。
同时,数码管会显示动态电量图标,让用户对保温杯的续航状态一目了然,避免关键时刻设备“罢工”的尴尬。

04 设计优势,简化开发与降低成本
对于产品开发工程师而言,WT588F02KD-32N芯片显著降低了智能保温杯的设计门槛和制造成本。
芯片通过标准UART串口与主控MCU通信,指令集简洁明了,大幅缩短了开发周期。工程师只需发送简单的控制指令,即可实现复杂的语音播放和显示功能。

与传统的多芯片方案相比,WT588F02KD-32N的单芯片设计减少了约40%的元器件数量,优化了PCB布局,在保温杯有限的内部空间中释放了宝贵的设计自由度。
这种高度集成不仅降低了物料成本,更提高了系统的整体可靠性——更少的组件意味着更低的故障概率,为产品长期稳定运行提供了保障。

05 扩展应用,个性化与场景化创新
广州唯创电子WT588F02KD-32N芯片的可编程特性为智能保温杯的个性化创新提供了广阔空间。制造商可通过上位机工具轻松更新语音库,实现多语言版本切换。
针对不同用户群体,可以定制专属语音内容:面向儿童的版本可以采用卡通音调和鼓励性语言;针对老年人的设计则可以使用清晰、缓慢的语速和关怀性提醒。

更有趣的是,芯片支持场景化语音定制。在特定节日或场合,保温杯可以播放相应的祝福语,如生日祝福、节日问候等,让日常饮水行为充满仪式感和情感温度。
这种个性化能力使每个智能保温杯都能成为独特的情感载体,远远超越了传统容器的基础功能。
当一颗小小的语音芯片融入保温杯,冰冷的科技与温暖的生活关怀便交织在了一起。清晨的问候、适时的提醒、贴心的预警,WT588F02KD-32N正悄然改变着我们与一杯水的互动方式。
随着智能家居的普及,这种将日常用品赋予“感知”与“表达”能力的技术,预示着未来生活的无限可能。




308040936@qq.com
138-0273-1296
广州市花都区新华街天贵大厦A座704-708室
138-0273-1296