WT588F02KD-32N语音芯片:重新定义便携式烧水壶的智能体验
2025-11-20 08:45:44
一、便携式烧水壶的市场需求与技术革新
1.1 现代生活对便携烧水壶的新要求
随着旅行和户外生活方式的普及,便携式烧水壶已成为现代人出行的必备用品。除了基本的快速加热和多段温控功能外,用户对产品的轻量化设计、防漏结构、材质安全和智能防护等方面提出了更高要求。传统的机械温控方案已难以满足当代消费者对精准温控和智能交互的期待。

1.2 传统技术方案的局限性
传统便携式烧水壶采用机械温控系统,通过蒸汽导管和双金属片实现水沸腾时自动切断电源。这种方案存在温控精度低(±5℃误差)、无法显示实时温度、缺乏语音提示功能等问题,严重影响用户体验。作为专业的语音IC厂家,广州唯创电子推出的WT588F02KD-32N单芯片方案,正是为了解决这些痛点而生。
二、WT588F02KD-32N芯片方案的核心优势
2.1 高集成度设计
WT588F02KD-32N是一款创新的语音芯片,其独特之处在于高度集成的设计理念:
多功能集成
单芯片集成语音播报与LED驱动功能,无需外部扩展数码管驱动电路支持直接驱动16位数码管,实时显示温度数值和工作状态
内置MCU数字接口,简化系统架构,降低整体成本
简化开发流程
外围电路简单,大幅减少元器件数量降低软件开发者处理语音问题的开发难度
提升开发效率,缩短产品上市时间
2.2 卓越的语音功能
作为一款专业的语音播报芯片,WT588F02KD-32N在语音处理方面表现优异:
高品质语音支持
支持最高音质模式下170秒语音存储(无音质要求时可达320秒)兼容WAV/MP3格式音频文件,满足不同音质需求
32级音量可调,适配各种使用环境
灵活播放控制
支持文件索引播放、单曲循环、所有曲目循环具备组合播放功能,满足复杂播报需求
标准UART通信接口,默认波特率9600,兼容性强
2.3 先进的显示驱动能力
WT588F02KD-32N在显示驱动方面具有独特优势:
强大的驱动能力
矩阵式LED驱动,具有8段输出和16栅极输出直接驱动16位数码管,实时显示温度参数
动态显示扫描控制,确保显示稳定清晰
紧凑封装设计
小尺寸4*4mm封装,适合空间受限的便携设备低功耗设计,延长电池续航时间
工作电压范围3.0-5.5V,适配多种电源方案
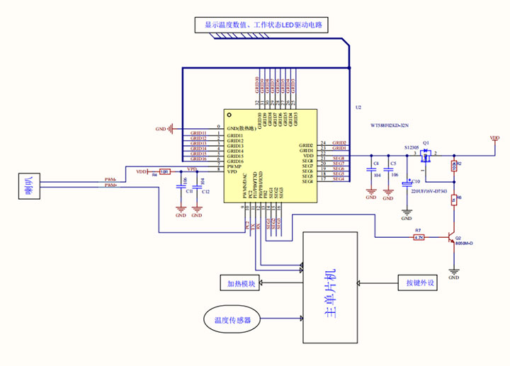
三、方案实施与工作原理
3.1 系统架构设计
基于WT588F02KD-32N的便携式烧水壶方案包含以下核心组件:
主要构成模块
主单片机:负责系统控制和数据处理WT588F02KD-32N芯片:实现语音播报和LED显示驱动
温度传感器:精确采集水温数据
加热模块:执行加热操作
外部按键电路:提供用户交互接口
设计框图:

3.2 智能温控工作流程
该系统采用智能温控算法,确保精准的温度控制:
数据采集与处理
温度传感器实时采集水温数据数据传送至主MCU进行智能分析
与预设温度值进行比对,实现精确控制
智能反馈与提示
达到预设温度后自动停止加热语音播报当前温度数值
LED数码管清晰显示设置参数和实时状态
设计原理图:

四、技术特性详解
4.1 核心参数规格
WT588F02KD-32N作为一款高性能语音芯片,具备以下技术特性:
处理能力
16位DSP语音芯片架构32Mhz内部振荡频率
支持BIN格式语音文件,最大容量220KB
控制功能
支持指令固定地址播放、循环播放音量调节、播放暂停等完整控制功能
主控程序与内部储存空间可反复擦写
4.2 应用灵活性
该芯片在应用层面展现出色灵活性:
便捷的语音更新
配套下载器支持语音内容快速更新客户可使用上位机自主制作语音内容
无需更换硬件即可实现功能升级
广泛的应用兼容性
适用于各种便携式家电产品支持多种显示和播报场景需求
具备高可靠性和通用性
BOM表格:
|
部位 |
型号特性概述 |
|
语音芯片 |
WT588F02KD-32N |
|
主控MCU |
根据实际产品情况选用不同型号 |
|
温度传感器 |
根据实际检测灵敏度选用不同型号 |
|
电阻电容 |
根据实际产品情况选用不同型号 |
|
扬声器 |
根据实际产品情况选用不同型号 |
|
按键外设 |
根据实际产品情况选用不同型号 |
|
加热模块 |
根据实际产品情况选用不同型号 |
|
|
..... |
五、市场应用前景与总结
5.1 成熟的应用案例
WT588F02KD-32N应用设计方案在便携式烧水壶等家电行业领域已有成熟应用案例。该方案凭借其低成本、低功耗、高可靠性的特点,获得了众多客户的认可。作为专业的语音IC厂家,广州唯创电子已为行业提供了大量成功的应用解决方案。
5.2 未来发展规划
消费类电子产品应用是广州唯创电子的重要发展领域。公司始终坚持以"服务好工程师"为目标,致力于推动行业语音交互器件标准化。未来,广州唯创电子将在更多行业推出标准化语音芯片,进一步提升工程师的设计体验,为消费类电子行业标准化赋能。
5.3 技术价值总结
WT588F02KD-32N语音芯片方案代表了便携式烧水壶技术的重要进步。通过单芯片实现语音播报与LED显示驱动的完美结合,不仅大幅降低了系统成本和开发难度,更为用户带来了更智能、更便捷的使用体验。这种创新方案充分体现了广州唯创电子"让复杂变简单"的技术理念,为整个行业的发展注入了新的活力。




308040936@qq.com
138-0273-1296
广州市花都区新华街天贵大厦A座704-708室
138-0273-1296